
Procuraduría evita que Ecuador pague más de USD 3,130 millones
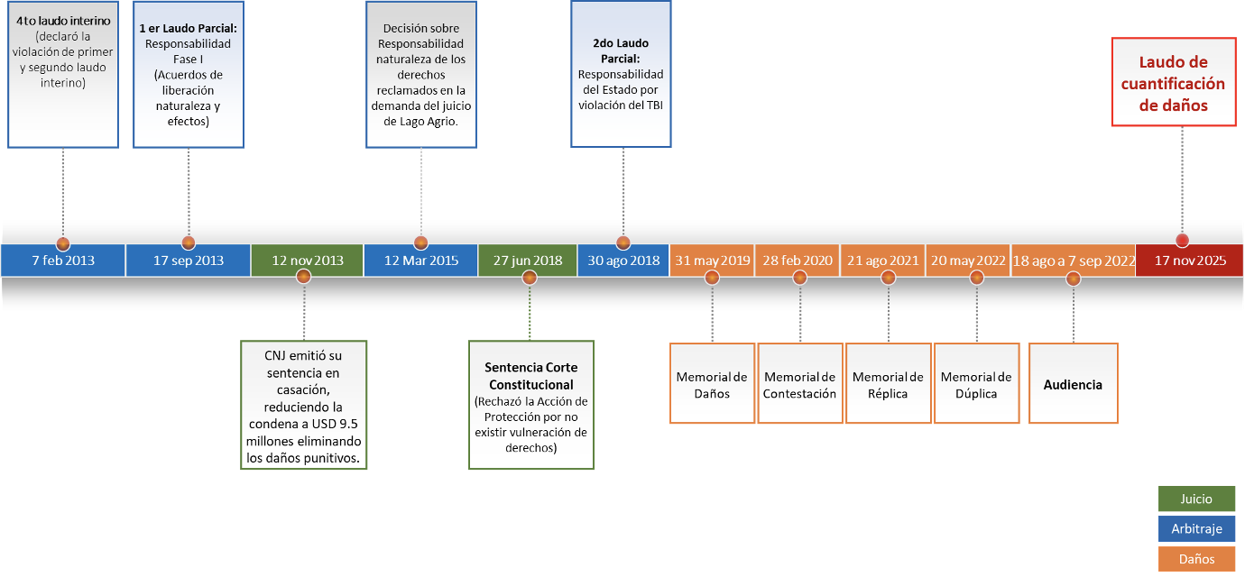
La Procuraduría General del Estado (PGE) informa que la República del Ecuador ha evitado el pago de más de USD 3,130 millones dentro del arbitraje internacional de inversión iniciado por Chevron Corporation y Texaco Petroleum Company, en el caso conocido como “Chevron III” (Caso CPA 2009-23) por denegación de justicia y otras violaciones al Tratado Bilateral de Inversiones suscrito con los Estados Unidos (“TBI”), declaradas por el Tribunal Arbitral. La fase (Track III) se dedicó exclusivamente a cuantificar los daños alegados por Chevron, consistentes en altos costos de defensa legal, sobre la base de una responsabilidad internacional ya declarada en 2018.
En la fase previa (Track II), mediante Laudo emitido el 30 de agosto de 2018, el Tribunal Arbitral determinó la responsabilidad del Estado ecuatoriano por las indicadas violaciones al TBI. Desde ese momento hasta la emisión del “Laudo de Cuantificación de Daños”, los esfuerzos de la Procuraduría y el estudio internacional contratado para el caso (Foley Hoag LLP), con el decidido apoyo y coordinación de las autoridades y entidades del Gobierno Nacional, han estado destinados a demostrar que los conceptos y montos pedidos por las demandantes eran exagerados, infundados o que las demandantes carecían de derecho para exigirlos.
La pretensión de las demandantes ascendía, con intereses, a más de USD 3,350 millones. El Tribunal, aceptando la mayoría de los argumentos presentados por la defensa del Estado, ha determinado una indemnización total de USD 220´806.941,94 (USD 180´402.691,43 por capital y USD 40´404.250,51 por intereses pre-laudo). En consecuencia, se ha evitado el pago de más de USD 3,130 millones lo que representa una reducción del 93,4 % del valor total pretendido.
La PGE continuará representando a la República del Ecuador en la cuarta fase del proceso arbitral, relativa a la determinación de las costas del arbitraje. Paralelamente, el laudo emitido se encuentra bajo un análisis técnico-jurídico detallado, a fin de evaluar la viabilidad y conveniencia de eventuales actuaciones posteriores.
La PGE reafirma su compromiso permanente con la defensa jurídica de la República y la protección rigurosa de los intereses del Estado y de la ciudadanía.
Corte Permanente de Arbitraje (CPA):
https://pca-cpa.org/en/cases/49/
ITALAW (sitio especializado en arbitraje de inversiones):
El Arbitraje contra el Estado Ecuatoriano: Chevron III
-> Relación de Chevron con Ecuador
En 1964, Ecuador suscribió un contrato de concesión para la explotación de petróleo con Texaco Petróleos del Ecuador C.A. (Texpet) y Gulf Ecuatoriana de Petróleo S.A. (Gulf) (subsidiarias de Texaco y de Gulf). CEPE (ahora Petroecuador) asumió la parte de Gulf en la concesión, mientras Texaco continuaba como concesionario y operador. Texaco cesó de ser el operador en 1990 y tras la terminación del plazo de la concesión, abandonó el Ecuador en 1992.
Chevron no tuvo contrato alguno con Ecuador, por ese motivo la demanda en Nueva York del Juicio Aguinda (habitantes de Lago Agrio) fue en contra de Texaco. Sin embargo, dado que Texaco Inc. se fusionó con Chevron Corporation, en 2001 Chevron Corporation cambió el nombre a “Chevron Texaco Inc”. En tal virtud, en 2003 los litigantes iniciaron su juicio en Lago Agrio en contra de Chevron. En 2005 nuevamente cambió el nombre a Chevron Corporation.
El juicio en Lago Agrio fue un juicio entre privados (habitantes de Lago Agrio y Chevron). Ecuador no fue parte del litigio.
-> El arbitraje Chevron III
Septiembre 2009, Chevron y Texaco iniciaron un procedimiento arbitral internacional al amparo del TBI, en el cual se acusa a Ecuador de:
i. Violar los estándares del TBI:
- Trato Justo y Equitativo por Denegación de Justicia – en relación con el juicio seguido por los habitantes de Lago Agrio
- Cláusula paraguas, por violar los Acuerdos de Liberación de responsabilidad suscritos en 1995 – 1998 con Texaco
Pretensiones de Chevron
-> Se declare que:

-> Se ordene a Ecuador a:

Fases y Laudos










Pago evitado
La pretensión de las demandantes ascendía, con intereses, a más de USD 3,350 millones. El Tribunal, aceptando la mayoría de los argumentos presentados por la defensa del Estado, ha determinado una indemnización total de USD 220´806.941,94 (USD 180´402.691,43 por capital y USD 40´404.250,51 por intereses pre-laudo). En consecuencia, se ha evitado el pago de más de USD 3,130 millones lo que representa una reducción del 93,4 % del valor total pretendido.





















